MONOPOLY

overview

Monopoly is a real-estate board game for two to eight players. The player’s goal is to remain financially solvent while forcing opponents into bankruptcy by buying and developing pieces of property. Bankruptcy results in elimination from the game. The last player remaining on the board is the winner.​

Project Design Goals

  • Demonstrate skills in a turn-based game and in-game economy. 

  • Create a monopoly game that is exactly like the original monopoly

  • Ability to customize the monopoly board

My Responsibility

  • Implemented turn-based gameplay for up to four human players

  • Property Improvement and Trading are implemented and functional

  • Complete decks of Chance and Chest cards

  • Ability to customize the monopoly board

Gameplay Flow Chart

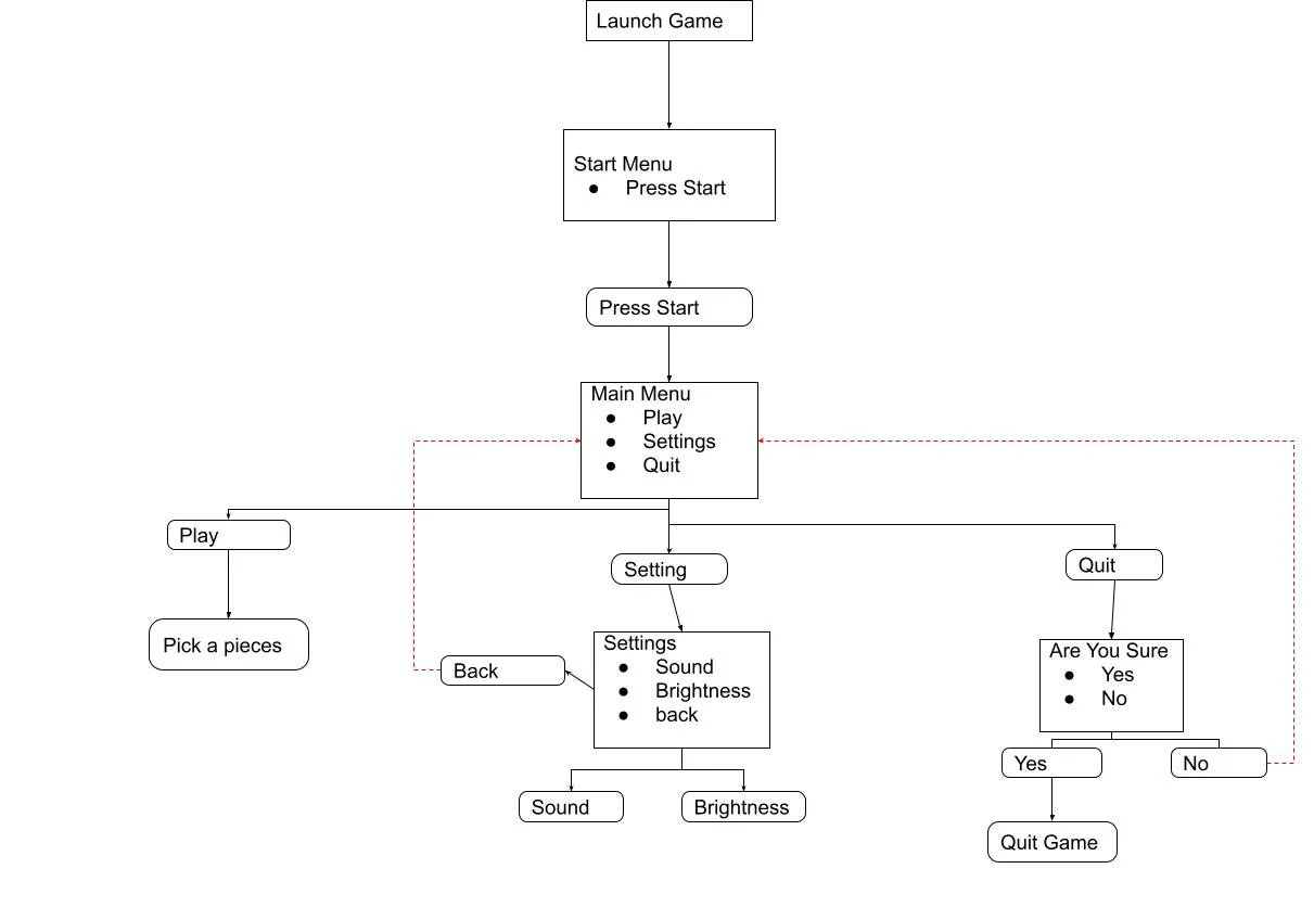
Menu Flowchart